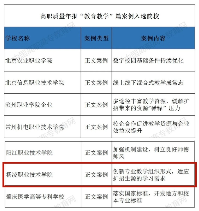
近日,《2021年中国职业教育质量年度报告》典型案例陆续发布,beat365官网报送的“涉农院校发挥技术优势,赋能农民增产增收”专项案例和“创新专业教学组织形式,适应扩招生源的学习需求”正文案例成功入选。
其中,“涉农院校发挥技术优势,赋能农民增产增收”专项案例展示了beat365官网组建“教授+科研成果+推广”工作室,利用国内外优质多抗性资源,通过诱变、杂交和分子标记辅助选择等手段,实现国内外小麦优良基因重组,形成了快、准、稳的高产优质小麦新品种选育方法,选育品种累计推广面积0.11亿公顷,实现社会效益56亿元。该案例入选《2021年中国职业教育质量年度报告》高职“服务贡献”篇。“创新专业教学组织形式,适应扩招生源的学习需求”正文案例入选高职质量年报“教育教学”篇。
高职“服务贡献”篇从服务抗击疫情、服务乡村振兴、服务产业升级、服务文化传承、服务民生福祉5个维度,结合院校案例,呈现2020年高职院校在抗击疫情、服务国家战略和区域经济社会发展中的突出表现和独特贡献,全国共有59所院校的61个案例入选。高职“教育教学”篇,从信息化建设、教学资源、专业建设、校企合作、师资队伍、教师发展指数六个维度,引导高职院校找准师资队伍建设方向,提升建设水平,加强资源建设,全国共有51所院校案例入选。


文/党委宣传部 马玲娟